“地方版”网约车新规征求意见稿出炉引各方争议
2016年7月28日,《关于深化改革推进出租汽车行业健康发展的指导意见》、《网络预约出租汽车经营服务管理暂行办法》(下文称“两个文件”)正式出台。网约车新政体现了政府以人为本、鼓励和包容创新的政策取向,兼顾平衡各方的利益和诉求,得到了社会各界的普遍认可。而在“两个文件”11月1日正式实施之前,交通部要求各城市交通运输部门结合地方实际,完成实施细则的制定工作。“地方版”网约车新规逐渐成为舆论关注的新热点,也被视为网约车发展道路上的最大变量。
主流舆论积极肯定网约车新政赋予地方政府自由裁量的政策空间,“因地制宜、因城施策”的改革思路避免“一刀切”弊端,备受认可。与此同时,多地交通运输部门积极表态,强调将贯彻学习新规精神和内容,抓紧制定地方网约车管理办法,并主动发布“征求意见稿”,开门纳谏的“共治”姿态收获舆论点赞。
值得注意的是,地方网约车细则目前进入政策与民意互动磨合的关键时期,舆情风险与争议也随之而来。从已发布的征求意见稿内容来看,多地网约车新政涉及数量管控、价格指导、车型限制、牌照管理、车辆标识等诸多方面,其中以兰州、济南两地发布的管理办法最为详尽,引发的争议也最大。济南网约车被限定在B级车以上,而且要求喷上专有标识;兰州运管部门对该市的网约车总量规模、准入条件、运营价格、经营模式、形象标识、经营期限等都提出明确要求,据媒体估算“兰州网约车将控制在3000辆左右”;另据报道北京、上海、苏州有意将网约车限定为本地牌照、驾驶员限定为本地户籍,虽未获得官方证实,但也引起不小非议。
与国家层面的网约车政策获得舆论一致叫好不同,地方细则却让不少网民大呼“改革精神变味”,“新瓶装旧酒”、“把网约车管成出租车”、“中央政策或被地方架空”、“改革走回头路”等评价频频见诸报端。在9月11日由中国政法大学和华东政法大学联合举办的“网约车政策法律研讨会”上,多位业内专家也对地方网约车管理的政策思路和具体做法表示担忧,并且积极献计献策,提出了将专车数量及价格交由市场调节、由“管人、管车”向“管平台、管行为”转变、借助专车企业互联网技术优势协同共管等一系列建议。
据人民网舆情监测室统计,2016年7月28日至9月27日,涉及“地方网约车管理细则”相关网媒报道总计21457篇,纸媒报道979篇,论坛帖文1323篇,博客文章914篇,微博1207条(不含二次转发),微信文章7655篇,APP资讯901篇。
图:“地方网约车管理细则”舆情发展趋势
媒体、专家舆论分析
表:近期关于地方网约车管理细则的媒体报道、评论
(一)对交通部:
网约车新政为地方政府预留自由裁量空间,“因地制宜、因城施策”的改革思路获舆论肯定
《暂行办法》强调“属地管理”,明确城市人民政府要切实承担管理的主体责任,各地政府拥有对网约车的具体管理标准和营运要求的自由裁量权。舆论积极肯定交通部的网约车新政赋予地方政府因地制宜的政策空间,避免各地政策“一刀切”,同时也期盼各地能够出台符合本地实际的差异化管理细则。《人民日报》评论指出,网约车细则应该两头都顾好:既要因地制宜、因城施策,也要把交通部和国办文件精神充分体现出来。这次出台的管理新规广泛吸取民意,综合考虑各方面利益,体现了改革精神,人们期盼这些亮点能够在细则中继续闪亮。《中国工业报》指出,中国各个城市的公共交通发达程度、交通拥堵情况、汽车保有量、网约车发展程度等现实条件差异巨大,从因地制宜的角度来看,《管理办法》给地方政府足够的自由裁量权无可厚非。《中国经营报》报道中引述了一位全程参与国家层面《办法》制定的交通部专家的预估,“对于网约车的管理,大城市尤其是一线城市会管得严一些,小城市会更放开一些。比如一些交通拥堵严重的城市,肯定不是靠发展网约车来解决交通问题,会对网约车数量有所限制。”
【专家学者代表性观点】
北京大学国家发展研究院教授周其仁:无论出租车,还是网约车,说到底终归都是一项属于城市的事务,应该在地方和城市的事权范围内。我一直向有关部委建议,不妨让各个城市试验一把。因为出租车管理不是全国性业务,不是国家事权,说到底是市长们的事。有些地方试验下来效果好的,也可以供其他地方参考。
北京工业大学城市轨道交通学院副院长陈艳艳:北上广深四个一线城市现在本身就对小汽车限购,对网约车的数量应该也都会有所限制,不同城市的限制规模可能会有所不同。
中国政法大学传播法研究中心副主任朱巍:对于网约车的具体政策落实,不能搞一刀切,要根据地方特点因地制宜。地方政府会根据自己城市的发展水平和信息化制定相应的政策,这对于地方政府也是一个博弈的过程。
东南大学交通法治与发展研究中心执行副主任顾大松:未来根据本地实际“量体裁衣”出台具体方案落实中央改革意图,将考验地方政府交通治理能力。
广州市客运交通管理处处长苏奎:正是因为争议性大,以前没有过相关的经验,过去对于出租车的监管体系不适用于网约车,所以国家制定了一个监管框架,然后充分结合地方特点的立法思路。美国对于网约车绝大部分也是城市监管,地方政府对于网约车的管理有自己的发言权。也就是中央确定框架,由地方来确定政策。
(二)对地方政府:
1、肯定地方政府积极表态响应网约车新政、多地发布征求意见稿
网约车新政出台之后,北京、湖南、广州、深圳、合肥、海口、郑州、青岛等地交通运管部门纷纷表态,强调将贯彻学习新规精神和内容,同时也将加快步伐,抓紧制定地方网约车管理办法。值得一提的是,在政策制定过程中,地方政府保持“开门纳谏”姿态,在企业与专家意见征询、民意交流沟通等方面做足“功课”。兰州市运管处专门召开新闻媒体通气会,向10家主流媒体通报网约车管理新规在兰州落地实施情况,并发布了“兰州版”网约车细则(征求意见稿)。又如济南市通过官网短消息、热点问答、运管部门负责人做客直播节目等多种形式,与广大市民一同沟通、研究网约车管理办法。据《中国经营报》报道,部分省市交通部门已经开始召集相关传统出租车和网约车企业召开座谈会,商讨网约车新政细则的具体思路。舆论发现,对比此前地方政府对网约车“严打”、“抵制”的消极姿态,在中央新政发布之后,地方政府积极行动起来,着力推动“互联网+”在移动出行领域“开花结果”。
表:网约车新政出台后各地积极回应表态
2、担忧地方新政以限制条款为主,新政遭遇“衰变”和“被架空”;呼吁网约车地方细则“莫走回出租车管理老路”
目前正在征询公众意见的部分地方细则引发较大争议。专车企业负责人、业内专家将兰州等地拟出台的管理办法与国办“两个文件”一一对照,认为许多地方条款没有依据。学者王太高将这种现象称为从中央到地方的“政策衰变”。网约车新政是否将在地方层面“被架空”,已取得重大突破的专车治理改革会不会走“回头路”,成为当前舆论对于地方版“网约车新政”的最大担忧与焦虑。
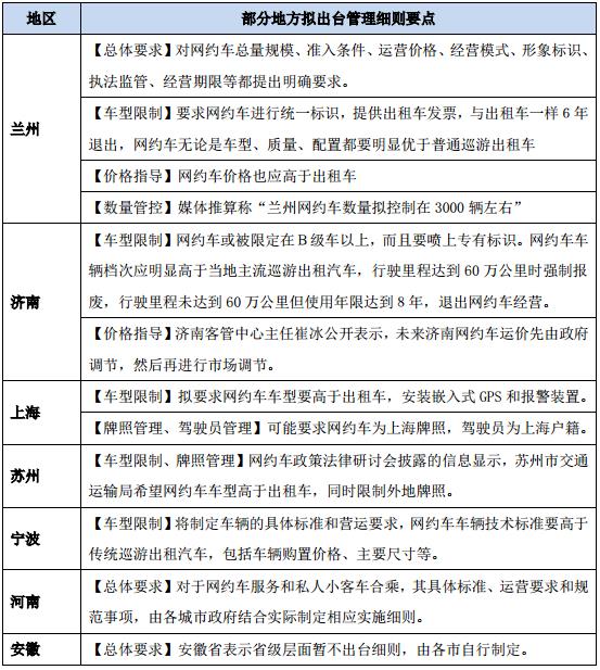
《南方都市报》、《中国日报》等媒体发现,从个别地方公布的征求意见稿来看,除了在开头部分承认网约车的合法地位之外,剩下的几乎均为限制性条款,“一刀切”和“紧箍咒”的传统管理办法仍在沿用。相比于国家政策给予网约车市场较大空间,多地管理规则涉及数量管控、价格指导、车型限制等内容,引发了“网约车被管成出租车”的担忧和质疑。目前舆论反响与争议最为强烈的限制性规定包括“禁止外地牌照车辆和外地户籍驾驶员(上海、苏州)”、“网约车数量拟控制在3000辆左右(兰州)”、“网约车车型必须高于出租车、必须喷涂统一标识(济南)”等,这些政策被指摘仍然存在计划经济思维,与“共享经济”相脱节,既违背了“以人为本、鼓励创新”的核心理念,也不符合简政放权的国家方针。
表:部分地方网约车拟出台管理细则
(备注:目前各地细则仍处于意见征询阶段,以上内容均源自各地发布的“征求意见稿”或媒体公开报道,并非地方政府最终决策)
【专家学者代表性观点】
南京大学法学院副院长王太高:我感觉从国务院办公厅的意见,到一些部门规章,再到地方政府的规范性文件,好像有一种政策衰变的迹象。政策衰变表现在政策截留、政策滞后等多个方面。国办的意见明确,网约车服务的价格,是以市场调节为原则。但是从一些地方细则来看,直接实行政府指导价,这与政策的基本精神相背离。
国家行政学院法学部副教授张效羽:现在地方立法的情况是,部分地区已经抛开交通部的规章自己来弄了,交通部明确了网约车市场化的思路,如果最后很多地方政府都是管制的思路,这个规则不就被架空了嘛。
国家行政学院法学部副教授王静:新政的立法意图非常明确,就是不再进行数量管制。数量的管制就等于就抹煞了共享经济在交通领域所发挥的关键性优势。并且,现在限制了数量等于控制了基本的供需诉求,不利于民众获得最佳的价格优惠。
中国政法大学法治政府研究院院长王敬波:现在出现了一些地方政府在制定地方网约车政策的时候,过度设置行政许可,尤其是依赖传统出租车管理中的数量管制、资格设置等,对于网约车实行了和出租车一模一样、甚至更加严苛的管理方式。我觉得这实际上是对中央政策的一种曲解。
中国政法大学传播法中心副主任朱巍:交通部网约车新政是鼓励新事物出现和发展的,《办法》将市场限制性的条件都给去掉了,却把这个选择留给了地方,地方用“旧瓶装新酒”,这样会让原本的立法目的大打折扣。
滴滴公司副总裁王欣:兰州、济南征求意见版本细则的有些具体规定与暂行办法相违背。例如,要求网约车进行统一标识、提供出租车发票、与出租车一样6年退出等,这在暂行办法中均找不到相关依据。而限制网约车数量、要求车型和价格必须高于出租车、由政府定价等,更是沿袭了出租车行业数量、价格管制的思路,与以市场为主导、以人民群众利益为出发点的政策精神不符。
南京一家专车公司负责人殷浩:目前披露的一些征求意见稿一味地以提供差异化服务为借口,拔高网约车运营的车型要求,会造成实际运营中的成本浪费。而地方部门想要对网约车数量、价格进行严格管控,是一种政府“越位”的行为,对网约车运营市场的促进发展不利。
3、专家学者针对地方细则建言献策,推动政策磨合过程中寻求舆论“最大公约数”
在国家层面的网约车新政制定过程中,2015年10月发布的《征求意见稿》曾一度引发舆论哗然,在一个月时间里,征求意见稿收到了6832条意见和建议,工作小组到21个不同类型的城市进行专题调研,召开了50多次不同范围、不同层次的座谈会、论证会和咨询会。经过历时一年多的政策磨合过程,2016年7月发布的《暂行办法》反映了移动出行新业态特征,兼顾平衡各方的利益和诉求,得到了社会各界的普遍认可。网约车政策从征求意见到正式出台,成为了“决策与民意良性互动”的重要范本。
而在当前地方版网约车细则出台前夕,主流媒体、专家学者们同样针对地方细则的修改与完善,提出诸多建设性意见。在改革指导思想方面,近期召开的网约车政策法律研讨会上,与会专家指出,网约车监管应该坚持“消费者优先”,以人民群众满意不满意、答应不答应为最高标准。《南方都市报》社论也强调,网约车细则制定应坚守社会共识。而在具体管理办法上,目前较有代表性的建议有三:一是遵循市场规律,将数量及价格交由市场动态调节;二是放松管制、转变管理方式,由从传统的“管人、管车”,向“管平台、管行为”转变;三是借助外力、协同共管,尤其是地方政府应充分借助专车企业的互联网技术优势,提升对专车的管理水平。
【媒体、专家学者代表性观点】
国家发改委城市中心综合交通规划院院长张国华:市场经济环境下,城市交通管理也要遵循市场规律,城市交通规划要遵循市场规律,什么样的定价最合理,谁能提供出行服务,多少辆车最合适,这些都不宜用行政命令规定,应让各方利益主体在市场中充分博弈,以此达成行业动态平衡。
中国政法大学法治政府研究院院长王敬波:行政许可作为管理方式是暂时和阶段性的。地方政府不应把新经济形态简单地放进传统的归置方式中,不能握着方向盘,手里还拿着一条马鞭。在管制方式上,应从传统的管人、管车,向管运营行为方向转变。
中国政法大学传播法研究中心副主任朱巍:网约车的本质是共享经济,各地在制订细则时不要走“回头路”,在不违背网约车新政策框架的前提下,应在车辆、司机管理等方面更为灵活,让公众享受到更多政策红利。
国家行政学院法学部副教授张效羽:地方网约车立法,应该坚持消费者优先的原则。消费者希望网约车市场扩大竞争、降低价格。目前网约车的管制目的是为了防止降价,这个方向是错误的。
《齐鲁晚报》、法律工作者吴元中:给网约车司机设门槛要讲究适度。门槛的设置必须限于合理、必要的范围内,绝非越高越好。把更多的管理乃至门槛设置权限放给平台,政府主要负责对平台进行监管。
华东政法大学政府法制研究院院长章志远:政府的监管观念要尊重市场规律,我觉得未来政府的监管目标应该是方便出行、安全出行、经济出行,按照这样一个目标设置监管工具。政府监管更多的应该是借力,借助于互联网和第三方,尤其是滴滴公司这样的网络车的平台,由他们代行这样一部分权利。
中国政法大学法治政府研究院讲师林华:“技术维度”是提高地方落地网约车新政的重要抓手。一些地方政府出台了本地网约车背景的分析,但都没有准确的数字的支撑。而网约车作为互联网经济的产物,带有非常强的技术性。在互联网经济发展过程中所发生的问题,最终还是要通过互联网技术应对,并不需要通过政府非常强势的手段直接介入到市场。
比如占人口很大比例的老年人,他们中的相当一部分没有或不会使用智能手机,或者有智能手机也不会操作打车软件,那么,当他们有打车需求时,如何满足呢?其实不仅是老年人,即使是有智能手机会使用约车软件的年轻人,如果碰到手机没电又想打车的情况,又如何解决打车需求呢?
网络舆论分析
图:网民评论高频词分析(来源:人民在线“观点挖掘分析”系统)
图:网民观点倾向性分析(抽样:新浪微博300条)
抽样分析显示,网络舆论体现出鲜明的民生取向,“价格”与“安全”是网民两大核心关切,此外政府管理模式也成为网民热议焦点。
1、超六成网民对目前正在征询意见的地方管理细则抱持疑虑态度
30%的网民不认同沿用出租车管理模式来管网约车,批评地方政府管理方式陈旧,跟不上互联网技术发展与“共享经济”新业态;22%的网民提醒应当警惕网约车治理过程中有人从中牟取私利;另有7%的网民与专家意见一致,呼吁将网约车的数量管控、价格调节都交还给市场,并积极引入互联网技术手段。
2、近三成网民对价格问题最关切,或可成为舆论立场的争取者
28%的网民对价格问题最为关切,不少网民表达了对近期网约车涨价趋势的不满与抵触情绪。这部分人大都是直接的消费者,对于价格本身的关注,超出了对地方新政的关注;对于利益的诉求,超出了对于公共政策讨论的政治诉求。正因为对于价格的敏感程度高于对政策本身,从舆论场上看,他们是各方可以争取的支持对象:显而易见,如果地方新政能有助于网约车降费,他们就有可能支持政府加大监管力度;如果滴滴优步能够在本市保持不涨价或降价,他们就会支持滴滴优步、支持市场化管理。反过来,利益导向的需求也反映了这部分网民对地方政府和网约车平台的双重质疑:一来他们担心地方限制太大,导致网约车数量下降、价格上涨;二来他们也担心滴滴收购优步,网约车平台有了“涨价”的底气。
3、7%的网民认为安全、资质是地方政府监管网约车的重点
7%的网民从安全、交通发展混乱等角度表达了对网约车监管的期待,这也成为部分网民支持地方政府实施管控的重要原因之一。此外,针对当前网约车各类安全事故频发的现状,“加强司机准入资质审核与安全管理”这一点上网民认同度较高。总体上说,舆论更期待地方政府对于网约车和司机的安全资质等方面加强监管,而在网约车数量、价格等方面实现市场化机制。
【网民代表性观点摘编】
1.批评地方网约车管理方式陈旧落后30%
@walkwalking007:(地方)网约车管理绝对属于还是原来的配方,还是原来的味道,能指望我们的官员做出什么放权创新之举呢!
@赤色海豚:用计划经济的手段管市场经济,最终的既得利益者肯定不是老百姓!地方立法权和自主制定肯定不能对抗上位法和中央政策!这也是法治的一部分!
@搬狗砸石头:以兰州来看,纳入监管其实就是专门为滴滴成为一家新的出租车公司出台了个办法。
@牛人和牛股:网约车诞生后,确实是方便了劳苦大众,经济、方便、高效,确实让我们感受到了互联网+时代的生活便利。而最近,听说济南的网约车要喷上网约车标志,还要到政府注册,这不明摆着就是增加出租车吗?
2.担忧地方网约车管理过程中出现寻租 22%
@百姓家常话:地方官员通过对出租车数量上的“计划经济管理”,利用出租车“指标”的寻租和掌控来获取私利。结果就是出租车质次价高,乘客打车难,打车贵。
@一股春风:有一些地方的政府,总想多管一些事,手伸得长一些,这样官员在中间就有利益可捞。
@面子问题7:管制导致资源人为紧张,类似垄断,便于谋利,交通、交警尤其擅长这么干,比如客车线路拍卖、出租车牌照、车牌拍卖……
@钻石李老六:看看网约车艰难的改革过程,就知道现今中国改革的阻力,就在既得利益的管理者,他们往往打着改革的旗号反对改革!
3.网约车管理应交给市场和技术7%
@东方_说股:最好的办法是在车辆安全技术上加以严格规定,对于网约车行为本身还是让位于市场参与主体乘客自己选择!这样政府定位也就准确了,市场经济应该是市场说了算。
@方文743:其实网约车也好,网商也好,都是用新技术新思路来创立一个行业的新模式。政府管理者如果还想位于支配地位,如果没有这技术这思路,怎么去管理?
4.支持严格监管网约车7%
@msway:网约车不按照出租车管,难道要按照飞行器管?
@张熙溶:还是走出租车管理模式好,安全可控,不管是驾龄还是人员管理、车辆安全、车辆保险等。网约只是一种形式。
@真的达达:不得不说网络约车增加了交通拥堵程度,路边随意停车揽活,洗白黑车司机,这些负面影响在规范网络约车的时候必须考虑到。
新浪手机用户3400222452:政府必须严管网约车,如任其发展城区交通将瘫痪了,出租车也消失了,乱停乱放到处候客,行车更难,找车位也更难。
5.对网约车价格上涨有抵触情绪 28%
@西溪琥珀博艺馆:这几天,我们杭州网约车价格近2倍!出租车调个一块燃油附加费还得开听证会,网约车却随意大幅涨价。
@亓元开:网约车难道不是出租车吗?法规还没出台,滴滴优步已经价格大涨,如果没有价格管控,是否会更加肆无忌惮?
舆论场之外,城市管理之中
作为一种新的经济形式,网约车的服务对象应该是城市全体所有公民,然而对于那些不会上网或难以接触到网络的群体来说,他们可能也难以在舆论场留下意见,但作为公共政策,更应该将他们的利益诉求考虑进去。
其一是老年人群体,他们中的相当一部分没有或不会使用智能手机,也是舆论场中沉默的群体。红网呼吁:解决这一问题,一方面仍然有赖于技术的进步,比如让智能手机和约车软件的操作更加智能化、简单化、“傻瓜”化,或者开发出专供老年人使用的智能手机,开发出专供老年人使用的约车软件;另一方面,则有赖于制度上的安排,比如规定处于运营状态的网约车必须有明显的容易辨识的标志,在未载客的状态下必须对招手打车者提供服务,否则便可根据投诉进行处罚等。
二是残障群体,这也是常被传统出租车拒载、甚至难以在舆论场发声的群体。在交通部出台新规之前,7月20日,来自全国各地的344位残障人联名向交通运输部写建议信,呼吁尽快建立网络约车制度,便利残障人出行。信中表示“在全社会无障碍设施尚不完善和公众接纳残障人意识尚待提高的当下,需要打车时网络约车平台成为很多残障人的首选。甚至对于一些重度肢体和视力残障人,网络约车服务成为他们唯一可能的独立出行方式。”如今,网约车已经获得了“合法性”,但在如何更好地服务残障群体上,也有改进空间。比如伦敦交通局对网约车有一些要求,主要集中在佩戴徽章和帮助残疾人方面:必须在显眼位置佩戴专门的网约车司机徽章,必须允许导航犬等上车,有足够的空间和设施可以安放残疾人轮椅等。
其实不仅是老年人、残障人士,即使是年轻人,在手机没电又想打车的情况,怎么解决打车需求呢?抛开政府、平台、地方出租车市场的博弈与利益权衡,任何政策的制定,都应该如《正义论》提及的“无知之幕”那样,照顾到难以在舆论场发声、不会使用手机的人群,不抛弃不会“约车”的那部分群体。
这,才是社会最大的善意。







